Найти в Дзене
Войти
1,0×
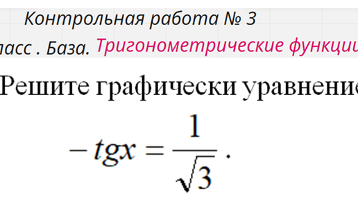
10 класс. База. Контрольная работа №3. Тригонометрические функции. Задание №4
299 просмотров · 4 года назад
00:00
/
02:25
Школьная математика с Еленой
474 подписчиков
Подписаться
Хотите видеть больше публикаций по теме «Образование»?
Давайте
ТРИГОНОМЕТРИЯ
Подборка ·
Школьная математика с Еленой
· 7 из
35
Далее: 10 класс. (Б+У) Контрольная работа №3. Тригонометрические функции. Задание №5
ТРИГОНОМЕТРИЯ
· 7 из
35
Образование
4,84 млн интересуются
Следить за темой
1725883881.988.1776774045695.18049