Найти в Дзене
Войти
1,0×
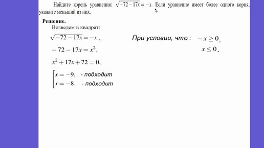
Иррациональное уравнение с переменной в правой части #2. Подготовка к ЕГЭ и ОГЭ по математике
593 просмотра · 4 года назад
00:00
/
03:39
matematik-as
362 подписчиков
Подписаться
2500908459.1775.1766055955416.40932