Найти в Дзене
Войти
1,0×
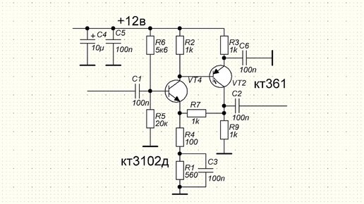
Делаем усилитель высокой частоты Часть первая
13,5 тыс просмотров · 4 года назад
00:00
/
07:06
Канал ua9uki Виктор Гончаров
6311 подписчиков
Подписаться
Хотите видеть больше публикаций по теме «Гаджеты и электроника»?
Давайте
Гаджеты и электроника
5,73 млн интересуются
Следить за темой
393619533.1065.1776828413602.51940