Найти в Дзене
Войти
1,0×
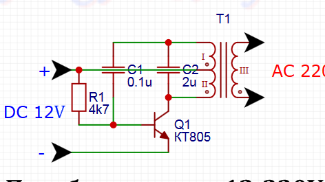
Повышающий преобразователь с12 в 220 вольт
573 просмотра · 5 лет назад
00:00
/
03:34
РадиоЭлектроник
10 подписчиков
Подписаться
2502164914.1970.1765986357504.74567