Найти в Дзене
Войти
1,0×
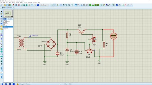
Учимся настрайвать Грубо и Точто!
1408 просмотров · 5 лет назад
00:00
/
01:29
ОП-ПАААА!!!
84 подписчиков
Подписаться
2529705577.1842.1766085107600.93125