Найти в Дзене
Войти
1,0×
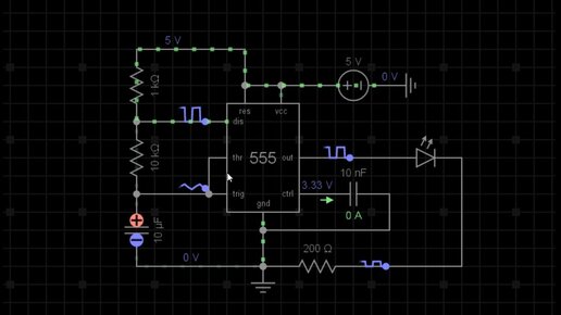
Классическая схема на NE555, зато сколько удовольствия!
4626 просмотров · 6 лет назад
00:00
/
02:51
Stepan.Burmistrov
187 подписчиков
Подписаться
2268503620.917.1777248731092.70883