Найти в Дзене
Войти
1,0×
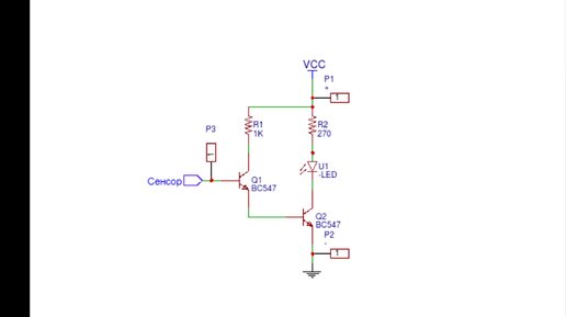
Сенсорная кнопка на 2-х транзисторах за 4 рубля.
2777 просмотров · 6 лет назад
00:00
/
03:11
ITSpec. Ремонт. Электроника.
902 подписчиков
Подписаться
Хотите видеть больше публикаций по теме «Гаджеты и электроника»?
Давайте
Гаджеты и электроника
5,73 млн интересуются
Следить за темой
3552684348.1342.1776416350912.39233