Найти в Дзене
Ультралинейный усилитель Лабутина своими руками

Ультралинейный усилитель Лабутина своими руками

Схема, смета, сборка РР усилителя
подборка · 4 материала
164 читали · 1 неделю назад
БПУЛ
После мозгового штурма (1 часть) авторитетных и глубокоуважаемых дзеновцев я пришёл к выводу, что предложенную мной схему блока питания усилителя Лабутина необходимо доработать. Прочитав комментарии, приобрёл книгу Рогова (на неё сделаю отдельный обзор), где автор описал идеальный блок питания, полистал литературу по радио с похожими темами и итог: Если кто-то знаком с творчеством Лабутина, напишите, он профессор, ветеран...
1 неделю назад
Все пошло не по плану (блок питания к усилителю Лабутина). Приобретённый трансформатор ТС180 жужжал, решил разобрать, отшлифовать пластины, удалить старую бумагу, которая развалилась. Итог — он теперь не жужит, а тарахтит, как трактор. Бесполезная покупка, буду думать, куда применить. Решил делать печатную плату, приобрёл на ОЗ..е, маркер для рисования печатных плат. Обезжирил медную поверхность, нарисовал дорожки и начал травить. В результате маркер слез — плата практически полностью вытравлена. Раньше уже был небольшой опыт — травил платы и рисовал дорожки цапоном. В дзене я размещаю не все поделки с момента запуска канала, только долгоиграющие. Если с трансформатором вопрос, что дальше, то с маркером проще — он пойдёт на разметку железных листов для корпуса. Приобрёл диоды КД226Д они все разные пришли, по толщине, цвет чёрный и коричневый, ножки где толстые, где тонкие, серо белая полоска разной ширины, на разном удалении от края. Написал продавцу он ответил что разные заводы их выпускали в разное время. Теперь думаю, а кд226д ли это. Кто знает напишите.
2012 читали · 3 недели назад
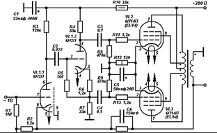
1958 год, журнал «Радио». Ультралинейный усилитель Лабутина своими руками.
Выбирая между схемами РР усилителей от авторов Манаков, Крылов и Лабутин остановился на ультралинейном. Не потому, что другие схемы хуже. По традиции создаю подборку и по мере заказа деталей выкладываю смету. Никаких радиодеталей у меня нет, буду заказывать. В списке выбранного производители: JBCAP, TDK, Россия, EPCOS, YAGEO, PANASONIC, несколько резисторов ноунейм Китай. Цель сборки получить хороший звук и сравнить с усилителем SE на EL34. Ссылка на подборку с моей акустикой и усилителем с которым буду сравнивать https://dzen...