Найти в Дзене
Питание часов от телефонной линии

Питание часов от телефонной линии

Описание схем для питания часов от ТФ линии
подборка · 2 материала
Улучшение генератора тока для питания часов от телефонной линии
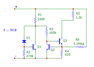
В предыдущей статье https://dzen.ru/a/aEu93WOmEkUk7eRH была рассмотрена схема генератора тока на двух транзисторах: В этой схеме ток смещения через резистор R1 зависит от напряжения питания, что вызывает изменение выходного тока через резистор нагрузки R3 и, как следствие, напряжения на нем на 0,3 В, при изменении входного напряжения от 5 до 50 В. Улучшить стабильность выходного тока можно применив стабилизатор напряжения смещения на транзисторе Q1, диоде D1 и резисторах R1, R2, R3. Такое усовершенствование...
Питание часов от телефонной линии.
Почему бы не осуществить питание часов от телефонной линии? Такой вопрос, наверное, задавали себе многие. Например, мои часы потребляют ток 900 мкА, поэтому батарейку приходится менять примерно 3-4 раза в год. Питание от телефонной линии позволило бы сэкономить на батарейках, что является важным аспектом, но также представляет интерес с технической точки зрения. Я хотел бы реализовать эту идею. В телефонной линии напряжение в различных ее режимах и в зависимости от типа АТС составляет 48 - 60 В при свободной линии, 7-12 В при занятой и 100...