Найти в Дзене
Эксперимент по десульфатации аккумулятора

Эксперимент по десульфатации аккумулятора

В этой подборке собраны все публикации по десульфатации автомобильного аккумулятора.
подборка · 17 материалов
Десульфатация аккумулятора Delkor 57539 — окончательные итоги
Считаю эксперимент полностью законченным. Настало время подвести окончательные итоги. Ссылка на подборку со всеми материалами по эксперименту. Общее время десульфатации составило 63 полных дня. Из них 43 дня — первая часть эксперимента, и 20 дней вторая часть. В первой части, после 43 дней десульфатации, удалось добиться полной зарядки аккумулятора, когда глазок плотности стал зеленым. Проведенные до десульфатации 6 циклов разряд-заряд никакого эффекта не давали - глазок плотности был чёрным, а зарядник прекращал заряд...
В прошлой статье, где я описывал положительный опыт десульфатации, я предположил, что "восстановление" аккумулятора может быть связано с каким-то другим процессом. В общем, перед повторной десульфатацией решил разрядить аккумулятор и зарядить током 7А. Ведь слитая ёмкость составила 71 А*ч. Но не тут-то было. Зарядник влил в аккумулятор 55 А*ч и автоматически отключился. Глазок плотности как был черным, так и остался. Внутреннее сопротивление аккумулятора стало 780 мОм. Фактически возросло в 23 раза. Вот подарок так подарок! Сначала подумал на провода. Мало ли, где-то плохой контакт. Переподключил - без изменений. Поставил на зарядку малым током, пробую привести плотность электролита в норму. Есть у меня ощущение, что аккумулятор, в силу своих каких-то особенностей конструкции, склонен к повышенной сульфатации. Судя по очень высокому внутреннему сопротивлению и низкой плотности электролита - аккумулятор не дозаряжен. Однако зарядник остановил заряд. Возможно в прошлые разы было то же самое. Банально не дозаряжал, а думал на сильную сульфатацию. Выводы моего эксперимента пока сомнительны. В общем обещал не "засирать" ленту подписчикам, но обещание не сдержал. Считаю, что эта информация важна. Иначе люди прочитают предыдущую статью и будут думать, что всё отлично, всё получается. Как видите это не так. С такими закидонами аккумулятор нельзя считать восстановившемся даже частично.
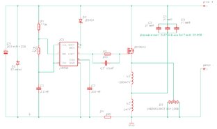
Опыт восстановления автомобильного Ca/Ca аккумулятора
Контрольный зарядно-разрядный цикл аккумулятора закончен. Можно подвести окончательные итоги. Вся подборка с экспериментом здесь. Кто-то спросит: с последней записи про десульфатацию прошло уже больше недели. Ты чего? Так долго заряжал аккумулятор? Да. На зарядку в автоматическом режиме мой зарядник потратил 7 дней. Вот это фото сделано 4-го февраля: Как видно, в аккумулятор после 98 часов зарядки влилось почти 65 А*ч. Я решил было прекратить заряд, так как индикаторный глазок на аккумуляторе устойчиво стал зеленым — это значит, что плотность в аккумуляторе пришла в норму...
Итоги десульфатации автомобильного аккумулятора: Сначала эксперимента прошло 43 дня. На сегодня - 31.01. 2024 результаты такие: Внутреннее сопротивление 101 мОм (тест разрядом 3А) Глазок плотности - черный, плотность низкая. Напряжение 11,22 вольт. Судя по всему, а точнее по внутреннему сопротивлению, аккумулятор полностью разряжен. Десульфататор и ежесуточные измерения внутреннего сопротивления разрядом разрядили аккумулятор за 43 дня. Далее буду делать контрольный разрядно - зарядный цикл. О результатах отпишу. Пока настроен скептически.
Промежуточные итоги десульфатации автомобильного аккумулятора. Сначала эксперимента прошло 36 дней. На сегодня - 25.01. 2024 результаты такие: Внутреннее сопротивление 55 мОм (тест разрядом 3А) Глазок плотности - черный. Т.е плотность низкая. Напряжение 11,59 вольт. Продолжить до двух месяцев? Или ну его...
Десульфатация автомобильного аккумулятора. Промежуточные итоги. Сначала эксперимента прошло 23 дня. На сегодня - 11.01. 2024 результаты такие: Внутреннее сопротивление 50 мОм (тест разрядом 3А) Глазок плотности - черный. Т.е плотность низкая. Напряжение 11,91 вольт.