6 рук робота для настольного хоккея
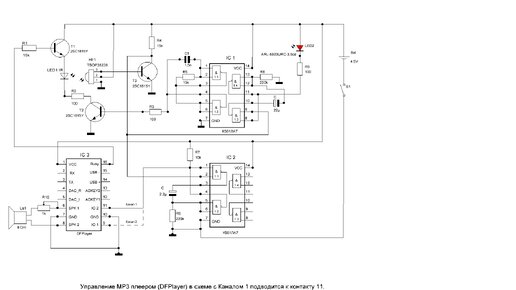
Схема индикации гола в настольном хоккее Stiga Play Off
Автор проекта Осипов Вадим Владимирович (Санкт-Петербург, 2021) Для наиболее полного раскрытия возможностей настольного хоккея Stiga Play Off автором была разработана и реализована на практике схема звуковой и световой индикации гола. Теперь играть в эту настольную игру стало гораздо интересней и увлекательней. При помощи доступных электронных технических средств удалось создать в игре ощущение реальности происходящего благодаря световым и звуковым эффектам, которые позволяют полностью погрузиться в атмосферу настоящего хоккейного матча...
Рекорды Уэйна Гретцкого . Хоккей.(Play off)
В плэй офф у великого творца тоже не мало рекордов . Давайте рассмотрим их поближе . Успехов. Наибольшее количество голов, за карьеру в плей-офф: 122 2. Наибольшее количество передач, за карьеру в плей-офф: 260 3. Наибольшее количество передач, за один год плей-офф: 31 в 1988 (19 игр) 4. Наибольшее количество передач за одну серию: 14 (равный показатель с Риком Миддлтоном) в 1985 году в финале конференции (6 игр против Чикаго) 5. Наибольшее количество передач в финальной серии: 10 в 1988 (4 игры) 6...