ICGOODFIND рекомендует самые последние популярные материалы Texas Instruments для инженеров по аппаратному обеспечению, разработчиков...
ICGOODFIND рекомендует самые последние популярные материалы Texas Instruments для инженеров по аппаратному обеспечению, разработчиков схем и проектировщиков печатных плат. Texas Instruments - всемирно известная полупроводниковая компания, обладающая выдающимся статусом и широким влиянием в области электроники. Texas Instruments славится своими инновационными технологиями и высококачественными продуктами. В области аналоговой и встроенной обработки Texas Instruments предлагает богатые решения, охватывающие многие ключевые области, от управления питанием до обработки сигналов...
2 месяца назад
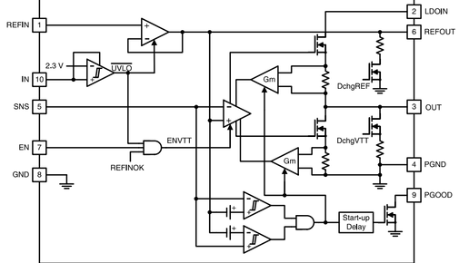
Protis Electronic Limited : XHT51200 ,оконечный стабилизатор напряжения памяти
Краткое описание XHT51200 - это терминальный стабилизатор двойной скорости передачи данных (DDR) с током наполнения 3A и током растяжения, предназначенный для систем с ограниченным пространством с низким входным напряжением, низкой стоимостью и низким уровнем шума. XHT51200 обеспечивает двухстороннюю электрическую способность 3A для заливки / вытягивания, поддерживая быстрый переходный отклик при минимальной пропускной способности 20μF. Также предоставляется открытый PG - сигнал для мониторинга...
1 неделю назад
Бренд Zhitai представил новую линейку твердотельных накопителей TiPlus 9100 стандарта PCIe 5.0
Бренд Zhitai выпустил новую модель твердотельного накопителя TiPlus 9100 стандарта PCIe 5.0. Это устройство создано на базе памяти YMTC Xtacking 4.0 TLC NAND и отлично подходит для современных игровых систем и компактных ноутбуков. Производитель предлагает 3 варианта емкости: 1024 ГБ, 2048 ГБ и 4096 ГБ. Накопитель работает без выделенного кэша DRAM, но при этом выдает высокую производительность. Скорость последовательного чтения доходит до 12000 МБ/с, а скорость последовательной записи достигает 10700 МБ/с...
6 лет назад
Лучшие бюджетные блоки питания
Thermaltake TR2 S 500W TR2 S 500W [TRS-0500p-2] оснащен одними из самых качественных деталей в линейке БП, основная мощность БП = 500W, по 12 Вт линии выдает 420 Вт, Входное напряжение 230 Вт, 2 кабеля Питание процессора и основного составляет 50 см в длину...