1102 читали · 5 лет назад
Зачем тратить время на освоение LaTeX, если можно быстро натыкать документы в Word?
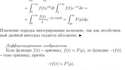
В настоящее время в России практически все знают, что такое MS Word, а вот что такое LaTeX (читается как Латех, или Лэйтех, накрайняк) знают далеко не все. И то и другое - это два текстовых процессора, которые позволяют пользователю верстать различного рода текстовые документы. В чём же заключаются их ключевые различия? Одно из самых главных преимуществ LaTeX - работа с математикой. Оформление крупных выкладок формул в MS Word - дело, граничащее с мазохизмом, даже при использовании дополнительных пакетов...
6 месяцев назад
Урок 6. Красивые, структурированные материалы без Word: как использовать LaTeX с Qwen для школьных заданий, карточек и методичек
Урок 1 доступен по ссылке: https://dzen.ru/a/aPiJ9QPuSncWBLHU Урок 2 доступен по ссылке: https://dzen.ru/a/aPiKcK0E-3BoW7-Q Урок 3 доступен по ссылке: https://dzen.ru/a/aPiLGvwg_AWqEgb5 Урок 4 доступен по ссылке: https://dzen.ru/a/aPiL0LMqPHUSUf5J Урок 5 доступен по ссылке: https://dzen.ru/a/aPnX_HYePCkuxRIL Вы когда-нибудь тратили 20 минут, чтобы: — выровнять таблицу в Word, — вставить формулу без кривых шрифтов, — сделать аккуратную карточку с рамкой и местом для решения? LaTeX всё это сможет...