Параллельная парковка в реальных условиях между машин. Ориентиры, контрольные точки.
Условие параллельности прямой и плоскости
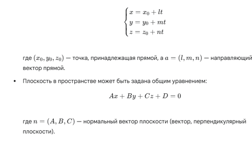
Условие параллельности прямой и плоскости в пространстве может быть сформулировано следующим образом: Прямая параллельна плоскости, если её направляющий вектор перпендикулярен нормальному вектору плоскости, и при этом прямая не лежит в данной плоскости. Давайте разберем это условие подробнее: 1. Направляющий вектор прямой и нормальный вектор плоскости: 2. Условие перпендикулярности векторов: 3. Условие, что прямая не лежит в плоскости: Если направляющий вектор прямой перпендикулярен нормальному вектору плоскости, это означает, что прямая либо параллельна плоскости, либо лежит в ней...
Векторное произведение векторов
Эта операция существует только в трехмерном пространстве, на плоскости она не определена. Векторное произведение двух векторов — это операция, в результате которой получается новый вектор, перпендикулярный исходным векторам. Векторное произведение обозначается символом "×". Математическая формула для вычисления векторного произведения двух векторов известная со школы: Векторное произведение двух векторов в координатах можно вычислить следующим образом: Векторное произведение обладает следующими свойствами: Геометрическая интерпретация векторного произведения ...