Десятки приборов и коллекция тумблеров: зачем они нужны тягачу «Питербилт»
Некачественный тумблер, локдауны и реле (72)
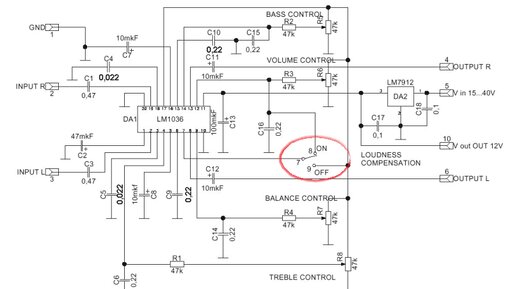
Не относящаяся напрямую к педалям история, которая тем не менее произошла некоторое время назад. Будем считать что на время канал станет про не только про педальные байки. Делал я для непритязательного звучания усилитель класса D на базе достаточно классического набора: блока питания на 24 вольта, платы усилителя на TPA3116D2 и темброблока на LM1036N. В принципе абсолютно незамысловатое устройство, которое просто не могло не заработать. И оно заработало и свои обязанности некоторое время исправно выполняло...
Тумблер удерживающий вес / Худею с веса 188 кг
Всем привет! Про блог как-то отдельно сподоблюсь и напишу. Есть у меня в этом месте некая развилка и качели. Я сама понимаю, что по уму надо иметь четкий контент план, ориентироваться на предпочтения подписчиков, выдавать логическую пользу и т.д. И мне так было бы во много раз проще. Постила бы привычный для блогов моей тематики контент и было бы мне счастье. Но "ненормальным" же нет покоя! 😁 Выдаю то, что выдается. Не могу пока найти для себя схему и баланс, чтобы и мне полезно и интересно было, и чтобы подписчикам...