227 читали · 2 года назад
СибКонтакт: Инструкция по подключению отопительного газового котла к ИБП через развязывающий трансформатор (устройтсво сопряжения)
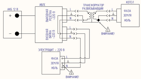
Способ подключения отопительного котла к источнику бесперебойного питания зависит от модели газового котла. Общим условием для большинства моделей фазозависимых котлов является правильное подключение фазы, нейтрали и наличие качественного защитного заземления. Причем во время переключения ИБП с питания от сети 220 В на питание от аккумулятора и обратно, фазировка должна оставаться прежней. А также нейтраль должна всегда быть подключена к шкафу распределения, где она соединена с защитным заземлением объекта...
03:53
1,0×
00:00/03:53
6667 смотрели · 4 года назад
30,2 тыс читали · 4 года назад
Как я применяю трансформатор у себя дома: что он делает и чем может вам пригодиться
Я расскажу, как можно применить в быту такой прибор как трансформатор - как он работает и где может вам пригодиться - читайте дальше! Что делает трансформатор? Трансформатор это прибор в котором есть две или несколько катушек на общем каркасе. Если подать на любую из катушек переменное напряжение то, благодаря магнитному полю, на остальных катушках тоже возникнет напряжение, причём, если в первой катушке будет больше витков, чем во второй, то второе напряжение окажется ниже и наоборот. В быту...