20) СТРУКТУРНЫЕ СХЕМЫ_ ТИПОВАЯ ОДНОКОНТУРНАЯ СИСТЕМА.
Что такое схема и что нужно знать для чтения схем?
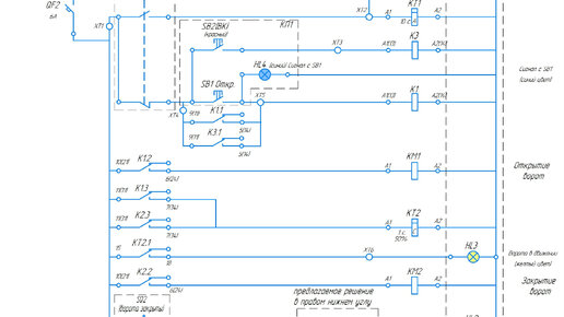
Что же такое схема? Слово схема может употребляться в нескольких значениях. 1) Схема - это конструкторский документ (чертеж), в котором составные части изделия - его элементы и связи между ними изображены условно, без соблюдения масштаба. 2) Схемой называют также предмет или набор предметов, например интегральная схема и т.п. 3) Часто можно услышать: схема работает, схема неисправна, в данном случае речь идет не о чертеже, а о самой электроустановке. Виды схем Вид схемы определяется видом элементов и связей между ними, а также энергоносителем, который необходим для действия элементов...
Инструменты автоматической конвертации BIM-моделей в структурные схемы для размещения на чертежах инженерных сетей
Введение Современные технологии проектирования, такие как Building Information Modeling (BIM), кардинально изменили подход к созданию и управлению строительными проектами. BIM позволяет интегрировать все данные о здании или сооружении в единую цифровую модель, что значительно упрощает процесс проектирования, строительства и эксплуатации. Однако, несмотря на все преимущества BIM, существует необходимость в преобразовании сложных трехмерных моделей в более простые и понятные структурные схемы, которые могут быть использованы для размещения на чертежах инженерных сетей...