Сколько едет стоковый 16 кл мотор ВАЗ? Замеры ВАЗ 21103 1.5 и ВАЗ 21124 1.6
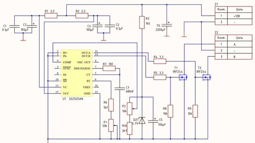
Регулировка двигателей постоянного тока (ШИМ)
Устройство позволяет регулировать двигатель постоянного тока, и еще использоваться вспомогательным генератором для построения преобразователей. Регулировка частоты в диапазоне 220 Гц ... 1700 Гц с возможностью адаптацией к другим значениям и регулировкой рабочего цикла в диапазоне от 0% до 100%. Все более распространенным стало использование устройств с приводом от двигателей постоянного тока, особенно малой мощности. В домашней мастерской такой регулятор необходим, например, для регулирования вращения миниатюрной дрели, используемой для сверления отверстий в печатных платах...