04:18
1,0×
00:00/04:18
150,5 тыс смотрели · 5 лет назад
7140 читали · 1 год назад
Конструкции Рэма Самуиловича Гаухмана (UA3CH).
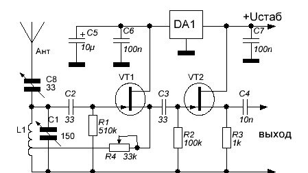
Наводку на эту тему мне дал читатель Сергей Ю., порекомендовавший ознакомиться с статьей Р. С. Гаухмана в журнале Радио №2 за 1965. Посмотрел - заинтересовало, тем более с этой темой сталкивался. Стал копать глубже :)), и, оказалось, эта публикация о применении регенеративных каскадов (умножителей добротности) не первая, были и более ранние. Первая публикация Рэма Самуиловича по этой теме обнаружилась в журнале Радио №4 за 1962 год. Это был обзор зарубежных журналов по этой теме под заголовком "Регенеративные...
03:53
1,0×
00:00/03:53
126,6 тыс смотрели · 5 лет назад