Металлоискатель "ПИРАТ"/ Готовая плата.
Радиоконструктор №093 "Стереофонический радиоприёмник на RDA5807"
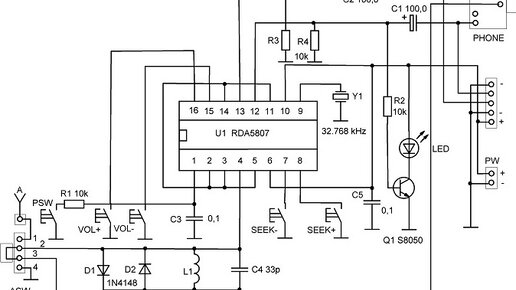
Набор радио конструктора, плата и радиодетали для самостоятельной сборки пайкой исполнение: №093 "Стереофонический радиоприёмник на RDA5807". Радиоприёмник перекрывает два вещательных диапазона 76 - 108 мГц (УКВ+FM). Имеет пять кнопок управления: две громкость (выше/ниже), две частота (выше/ниже) и кнопка включения/выключения (условно - при включенном положении ток потребления около 25 мА, выключенном - около 0,9 мА при питании от источника напряжением 2,7 - 3,3 вольта. Т.е. имеет смысл установить физический выключатель чтобы не садились батарейки)...
Радиоконструктор "Металлоискатель"
Приветствую всех любителей электроники! Сегодня мы с вами соберём детскую игрушку, а, возможно, она пригодится и взрослым. Это металлоискатель. Конечно, его способности весьма далеки от профессиональных приборов: слабая чувствительность, очень небольшой радиус действия. И тем не менее он свои функции выполняет. Во всяком случае, с его помощью можно отыскать в стене скрытую электропроводку. Итак, начнём! Радиоконструктор поставляется просто в пакетике: В комплекте список деталей и схема с инструкцией:...