детектор ВЧ (напряжения высокой частоты) для поиска скрытой проводки своими руками
Супервизор или высокоточный детектор напряжения BD47XX
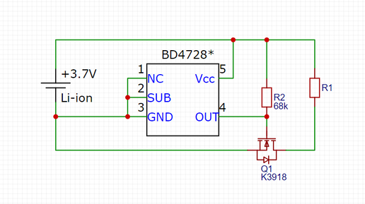
Доброго времени суток, друзья!! позвольте рассказать вам про детектор напряжения BD47XX они были специально разработаны для предотвращения сбоев в работе ЦП и источников питания логики во время включения/выключения или кратковременных прерываний. Конфигурация с 3 клеммами (питание, земля и выход сброса) позволяет обнаруживать различные напряжения в системе, а также выводить сигнал сброса. Дополнительные функции включают компактный корпус и низкое потребление тока, что делает их идеальными для портативных устройств...
Детектор перехода сетевого напряжения через 0
Предлагаю рабочий вариант схемы выделения перехода сетевого напряжения через нулевой уровень. Минимальное тепловыделение на элементах схемы было основным требованием для реализации. Изучая данный вопрос, сначала ознакомился со статьёй: “Детектор перехода сетевого напряжения через ноль с минимальным количеством высоковольтных компонентов”. Это перевод AlexAAN по заказу РадиоЛоцман публикации автора Peter Demchenko. С оригиналом статьи на английском также можно ознакомиться по ссылке. Вариант схемы,...