Как изменить напряжение на выходе импульсного блока питания?
Сетевой выпрямитель с умножением тока.
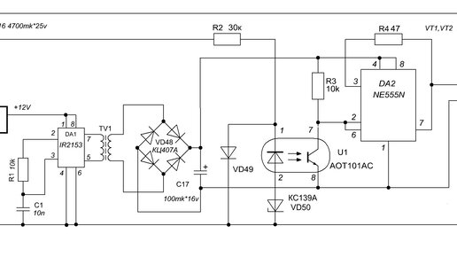
Очень часто в маломощных блоках питания используется бестрансформаторный вариант с гасящим конденсатором. Использование такого варианта в мощных блоках питания приводит к резкому увеличению потребляемого тока от сети. В трансформаторных блоках питания потребляемый нагрузкой ток и ток из сети связаны коэффициентом трансформации. Поэтому представляет большой интерес сетевой выпрямитель с использованием конденсаторов и умножением тока. В [1-3] описаны такие устройства. На рис.1 представлен сетевой выпрямитель с умножением тока, выполненный на современной элементной базе...
Выпрямитель, что может быть проще? Часть первая, описательно теоретическая.
Выпрямитель. Казалось бы, что может быть проще? Основные схемы выпрямителей (без умножения напряжения) известны давно и во всех подробностях. Схемы выпрямления могут использоваться не только с трансформатором, но и без трансформатора (кроме схемы со средней точкой). Данная статья носит по большей части описательный и теоретический характер. И рассчитана на начинающих любителей электроники и тех, кто не имеет профильного образования, но хочет получше узнать о процессах происходящих в выпрямителе при различных условиях работы...