06:44
1,0×
00:00/06:44
815,3 тыс смотрели · 4 года назад
625 читали · 6 лет назад
Почему усилитель уходит в защиту при включении или громкости?
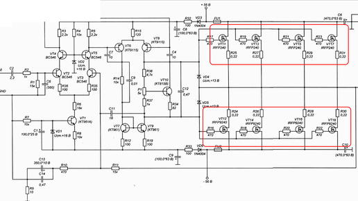
Как-то попался мне на глаза пост на mail вопросах. Человек там спрашивает почему у меня авто усилитель уходил в защиту, когда прибавлял на нем громкость, а потом вообще, при включении сразу уходит в защиту. И вот на этих mail ответах, ему такую хрень нести стали, а он же думает, что там люди знающие ему отвечают. Давайте разберемся с этим вопросом, почему усилитель уходит в защиту? Любой автомобильный усилитель снабжен схемой защиты по току. Что это значит? Если ток превышает какое-то пороговое значение, срабатывает схема защиты и отключает часть схемы...
116 читали · 8 месяцев назад
Усилитель ушел в защиту как исправить
Когда усилитель "уходит в защиту", это означает, что срабатывает механизм защиты для предотвращения повреждения устройства. Чтобы исправить эту проблему, нужно определить её причину. Вот несколько шагов и возможных причин: Важно: Не пытайтесь эксплуатировать усилитель, который постоянно уходит в защиту...