Салли Кромсали и Балди Разгадали Новый Секрет Злой Бабушки Гренни все серии Страшилки мультики
Современный средневолновый ламповый радиопередатчик (шарманка) немецкого радиолюбителя
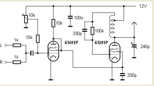
Добрый день дорогие друзья К радиолампам неравнодушны не только наши радиолюбители, но и зарубежные, из так называемых стран Запада. Там существует огромное количество фирм, которые удовлетворяют потребности радиолюбителей в радиодеталях, материалах, приборах, инструментах т тому подобному. Сегодня мы с Вами рассмотрим средневолновый ламповый радиопередатчик, который был собран на продающейся там экспериментальной монтажной плате для ламповых конструкций...
Изменение электрического заряда конденсатора в колебательном контуре
Одной из самых важных частей радиопередатчика или радиоприёмника можно считать колебательный контур, который отвечает за возбуждение электрических колебаний (другое название переменных токов высокой частоты). Колебательный контур является замкнутой цепью, состоящей из электрического конденсатора, катушки индуктивности и источника питания. Устройство электрического конденсатора и его ёмкость Конструкция электрического конденсатора достаточна проста. Он состоит из двух металлических пластин, которые разделены изолятором...