Сеня рядом и Белла пришел. Былое
Эволюционное учение. Учение о микроэволюции. Генетика популяции.
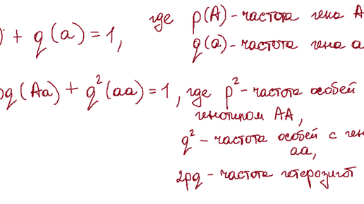
В этой статье мы разберем с вами такие понятия, как популяция, факторы эволюции, поговорим про закон Харди-Вайнберга и научимся решать задания типа 27 из ЕГЭ по биологии. Термин «микроэволюция» впервые был использован в 1927 году Ю.А. Филиппченко. В современном смысле он был предложен ученым Ф.Г. Дорбжанским в 1937 году и ученым Н.В. Тимофеевым-Ресовским. Микроэволюция – эволюционные изменения, которые идут внутри вида и приводят к его дифференцировке, завершаясь видообразованием. При логическом...
Популяция и её роль в эволюционных процессах. Факторы эволюции
Раз уж мы в последнее время много говорим о популяционной генетике, то нелишним будет повторить, что такое популяция и какую роль в эволюции она играет. Да, и факторы эволюции сегодня тоже разберём. Поехали! Популяция – это совокупность особей одного вида, которые в течение длительного времени занимают определённую территорию (ареал), свободно скрещиваются между собой и изолированы от других групп. Популяция считается элементарной единицей эволюции. Почему именно она (а не вид, род или отдельная особь)? Дело в том, что популяция – мельчайшая из групп особей, способная эволюционировать...