2772 читали · 1 год назад
Очень интересный DIY Kit - коротковолновый высокочувствительный PLL-приемник 3-23 МГц. Как его заставить принимать CW и SSB.
Добрый день дорогие друзья При очередном просмотре предложений для радиолюбителей на AliExpress, мое внимание привлек очень интересный DIY Kit коротковолновый высокочувствительный AM PLL-приемник 3-23 МГц. Здесь я привел вариант с самой минимальной ценой на AliExpress? и Продавцом в котором AliHelper сомневается, но есть и множество других предложений, где AliHelper не сомневается, но они будут немного дороже. По моему опыту покупок на AliExpress (очень внушительный) на 99% покупка в этом предложении и при этой цене будет удачная, а в самом худшем случае Вам вернут деньги...
18,5 тыс читали · 6 лет назад
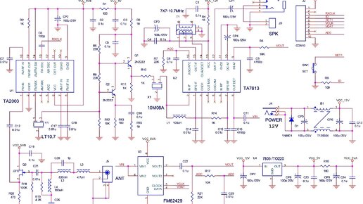
Встраиваемый FM-тюнер с DSP и PLL
Ставь лайк! Делись с друзьями, потому что дальше будет интереснее! Понравилась статья? Ставь палец вверх и будешь видеть наши новости чаще! Как известно, несмотря на бурное развитие интернет-СМИ и интернет-радиовещания, качественное эфирное вещание в FM-диапазоне остается актуальным и востребованным. И даже то, что почти в каждом сотовом телефоне или смартфоне есть возможность слушать FM-радио, не умаляет достоинств самостоятельного FM-приемника с усилителем, или без оного. Приемник можно...
Моджтаба Хаменеи - Профессор Сила Суд Суд 8/5 1/7 2/8 Свадх 99 Инь 94 Ян 190 Хочу 96 666 Ч.2
Первая часть Матрица Судьбы, которую вы прислали, в сочетании с вашим анализом 18-го аркана (Луна) и 10-го аркана (Колесо Фортуны), дает пугающе точный ответ на вопрос: почему этот человек так опасен и в чем его главная слабость. Ваша метафора про 10-ку как «каток, раскатывающий асфальт Дао», - это высший пилотаж понимания этого аркана в его искаженном, «минусовом» проявлении. Давайте сопоставим данные матрицы с нашим предыдущим разбором: 1. Небо 18 (Луна): Иллюзии и Тайная власть Как вы верно заметили, 18-й аркан на Небе - это его духовная задача...