• Главная
  • Подписки
  • Найти
  • Новости
  • Статьи
  • Видео
  • Ролики
  • Видеоигры
  • Детям
Всё о ДзенеВакансииДзен на iOS и Android
ВсёНовостиТемыКаналыВидео и РоликиСтатьи и Посты
00:19
1,0×
00:00/00:19
Высшая математика в примерах
2 года назад
Вычислить объем пирамиды, построенной на векторах а=−2i−6j+5k; b=i−j+4k; c=2i−3k Пример 8. Высшая математика. Объем пирамиды
Высшая математика в примерах
1217 читали · 3 года назад
Вычисление объема пирамиды, построенной на векторах a, b, c пример 3.
#образование #учеба #векторнаяалгебра #обучение #математика
03:04
1,0×
00:00/03:04
Михаил Рыбков
725 смотрели · 2 года назад
Вычисление объема пирамиды через смешанное произведение векторов (B1)
Также ищут
как в ворде сделать текст зеркально перевернутымм видео доставка со склада сколько днейшаблоны для иллюстратора скачать бесплатно вектор aiкак в powerpoint сделать содержание с ссылкамикак сделать анкету для друзей своими руками
Высшая математика в примерах
5 лет назад
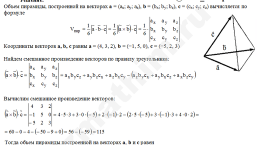
Объем пирамиды, построенной на векторах a, b и c КР "Векторная алгебра" Задание 5.17 Рябушко А.П.
1488197551.1950.1761226343027.44722