Нотация UML AD: графические элементы || ERP-системы и КИС (словарь) #erp #кис #pmo #sap #1с #agile #erp-система
ТОП-5 нотаций моделирования архитектуры
Существует много различных нотаций моделирования архитектуры, и выбор наиболее подходящей зависит от конкретного контекста и требований проекта. Вот пять широко используемых и признанных нотаций моделирования архитектуры: 1. Unified Modeling Language (UML): UML - это стандартная нотация, широко применяемая в инженерии программного обеспечения для моделирования систем и архитектурных решений. Она предоставляет схемы, диаграммы и символы для представления различных аспектов архитектуры, таких как структура, поведение системы, взаимодействия между компонентами и т...
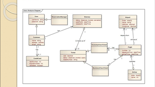
UML: универсальный язык для описания процессов
Рассказываем, что такое UML (Unified Modeling Language), зачем он нужен и как используется для описания и визуализации процессов в бизнесе и IT. В быстро меняющемся мире разработки и управления проектами критически важно, чтобы вся команда — от аналитиков до программистов и менеджеров — одинаково понимала, как устроены процессы. Для этого и был создан UML (Unified Modeling Language) — универсальный графический язык, позволяющий описывать архитектуру, поведение и структуру систем понятным и единым способом...