Олимпиадная задача на интегрирование неявно заданной монотонной функции.
Производная неявной функции.
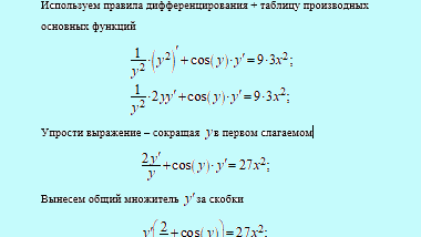
Часто возникающая проблема - дифференцирование функции заданной неявно. Когда функция y=f(x) "спрятана" внутри логарифма или тригонометрической функции, то выразить ее невозможно, либо трудоемко. А, значит целесообразно дифференцировать такие выражения, применяя правила взятия производных прямо к исходной функции...
Компьютерная программа на Pythone для построения графиков неявных функций
Пусть действительная функция y от одного действительного переменного x задана в неявном виде: F(x; y) = 0. Неявный вид - это значит y не выражен через х. Или это сделать трудно, или невозможно, или нежелательно. Бывает, что y или x вообще нет в формуле. Самая распространённая такая функция в школе - уравнение окружности, например: x*x + y*y = 25. Приводимая ниже программа на Pythone строит такие графики методом сканирования в квадрате -10; 10 по x и -10; 10 по y. Почему? Потому что графики многих функций в школе да и в ВУЗе располагаются и имеют особенности в этом квадрате...