Однотрубная и двухтрубная схема подключения радиаторов Отопление частного дома своими руками
Две фазы, один мотор: как работает VTEC и почему эта схема стала легендой
Первый раз я услышал VTEC на Honda Civic Type R 1990-х. Мотор 1.6 литра, 160 лошадей. До 5500 оборотов - спокойный, почти ленивый. Разгон вялый, звук обычный. Думал: ну и что тут легендарного? Потом стрелка тахометра пересекла 5500. Мотор взревел, машина выстрелила вперёд. Звук изменился - стал высоким, металлическим, истеричным. Мощность будто удвоилась. Стрелка полетела к 8500 оборотам. Я держался за руль, не понимая, что произошло. Это был момент включения VTEC. Момент, когда мотор переключался с экономичного режима на гоночный...
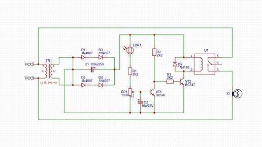
TL431=КР142ЕН19 бессмертная классика схемотехники, но все ли кто с ней сталкивался знают как она работает?
Материал был подготовлен для практической работы студентов, целью которой было освоить работу в различных САПР создания схем устройств и печатных плат по этим схемам. По результату студенты должны были выполнить саму схему в соответствии с ЕСКД и произвести расчёты номиналов схемы. Номиналы и типы элементов для каждого студента были уникальны, и рассчитывались исходя из порядкового номера по списку: Технически КР142ЕН19 и её импортный прототип TL431, называется программируемым шунтирующим регулятором, простыми словами это может быть определено как регулируемый стабилитрон...