1338 читали · 3 года назад
Питание самоделок и не только. Собираем блок питания на LM317 и LM358.
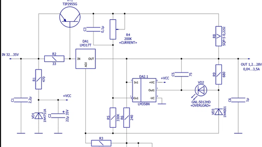
Всем привет! Сегодня речь поведем о сборке линейного блока питания на LM317 и операционного усилителя LM358. Данную схему подглядел на одном каналов Дзена, но вообще она довольно старая. Не смог найти первоисточник. Вот статья описывающая принцип работы. Ниже схема на современных компонентах. Для сравнения привожу и "старую" схему на КР142ЕН5А и ОУ К140УД7. Сначала посмотрел на схему на отечественных элементах, но окинув взглядом свои запасы хламья, не обнаружил такого операционного усилителя. А...
6776 читали · 4 года назад
Блок питания 0-30В - 5А
Всем здравствуйте. Представленная схема блока питания выполнена на известной микросхеме LM723. Микросхема работает в одной из двух основных конфигураций. В приведенном случае была выбрана конфигурация, позволяющая регулировать выходное напряжение от 2В до 7В...