2 недели назад
Радиоконструктор - "Источник питания лампового усилителя"
Предлагаемый набор позволяет собрать источник питания для устройств, созданных с применением электронных ламп, например, предварительные усилители, усилители корректоры, усилители мощности низкой частоты и т.д. Размер печатной платы позволяет использовать устройство в РЭК корпусах 19" 1U. Набор позволяет собрать два независимых источника питания собранных на одной печатной плате: 1. Источник питания для анодных цепей устройства; 2. Источник питания накальных цепей ламп постоянным стабилизированным...
6903 читали · 3 года назад
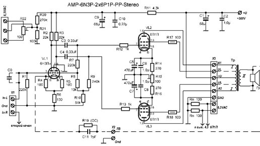
Diy kit (радиоконструктор) для сборки стереофонического двухтактного лампового усилителя
Добрый день дорогие друзья. Сегодня мы продолжаем рассматривать Diy kit наборы для сборки радиолюбительских ламповых конструкциях выпускаемых на территории нашей бывшей страны. Прошлый раз мы рассматривали Diy kit (радиоконструктор) для сборки маломощного лампового средне волнового радиопередатчика наших молдавских друзей из фирмы Тubе Diу kit, а сегодня мы поговорим об очень интересном радиоконструкторе – стереофонический ламповый усилитель от отечественного производителя фирмы "ТЭК". Ставлю...