Корректор коэффициента мощности в Micro-Cap / Power factor correction
Корректор мощности на основе бустерного преобразователя.
В этой статье речь пойдет о корректоре мощности, в русскоязычной литературе называемой ККМ, в англоязычной PFC, на основе бустерного конвертора, о котором уже шла речь ранее. В наше время чаще всего используются...
Определяем неисправность PFC корректора мощности
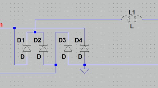
Здравствуй уважаемый читатель! Схема активного корректора коэффициента мощности служит для достижения показателя эффективности импульсного БП в 0.95 и выше. О том как работает PFC я уже писал в статье Схема корректора мощности БП АТХ Схема изображенная ниже поддерживает на сглаживающем конденсаторе постоянное напряжение 400 Вольт. Напряжение (входное ) V+ составляет 310 Вольт. Наиболее частая неисправность корректора коэф. мощности - пробой ключевого транзистора вследствие скачка напряжения в сети или потери емкости электролитического конденсатора С1...