Клинический случай: ХЛЛ и ОМЛ
я тут наткнулась на интересный кейс-репорт: в одном пациенте сочетается острый миелоидный лейкоз и хронический лимфолейкоз. Такой удивительный кейс - редкость. В большинстве случаев острый миелоидный лейкоз (ОМЛ) случается вследствие проводимого цитостатического лечения хронического лимфолейкоза (ХЛЛ) или любой другой опухоли. Хотя процент вторичных лейкозов на фоне химиотерапии низкий и составляет не более 8% всех лейкозов в общем. В статье описан случай 77-летнего мужчины с симптомами слабости, бледности, болями в конечностях, с потерей веса, профузной ночной потливостью. При обследовании: - спленомегалия +3 см - лимфаденопатии нет В анализах крови: - гемоглобин 77 г/л - лейкоциты 279...
210 читали · 4 года назад
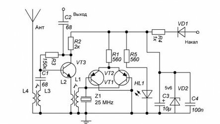
Конвертер FM УКВ своими руками!
Сегодня разберемся в простой схеме создания конвертора FM УКВ для автомагнитолы или FM-приемника. Схема конвертера FM УКВ и необходимые детали Что касается необходимых радиоэлементов для сборки FM-конвертера своими руками: Катушки намотаны на каркасах ВЧ-2, с карбонильными сердечниками М4...