1895 читали · 3 года назад
5 неисправностей системы питания китайского автоусилителя
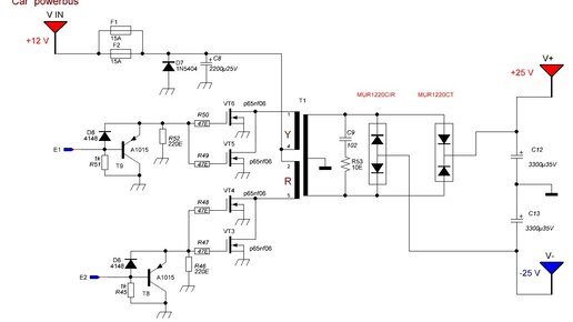
Здравствуй уважаемый читатель! Сегодня я хочу рассказать вам о самых распространенных неисправностях системы питания в усилителях для авто поднебесной. Блок питания в подобных усилителях выполнен по схеме импульсного двухтактного ШИМ преобразователя. Основные неисправности импульсного преобразователя питания усилителя Как правило, в качестве ШИМ контроллера применена самая распространенная микросхема для дешевых ИИП - TL494. Питается преобразователь напрямую от бортовой сети авто +12В, конечно на входе стоит предохранитель и супрессор...
2266 читали · 2 года назад
Аудиофильские предохранители
Если человек не видит или не слышит галлюцинации - его могут обозвать глухим или слепым... Один из моих покупателей с авито, после покупки у меня запчастей для ламповой радиолы решил открыть мне тайные знания об "предохранителях для звука" Человек на полном серьёзе говорит мне - "поставь в ламповый усилитель предохранитель с повышенным содержанием серебра, и ты услышишь разницу". Я начал рассказывать ему про физику, электротехнику, сопротивление всей остальной цепи, фильтр анодного питания, но он...