06:44
1,0×
00:00/06:44
850,5 тыс смотрели · 4 года назад
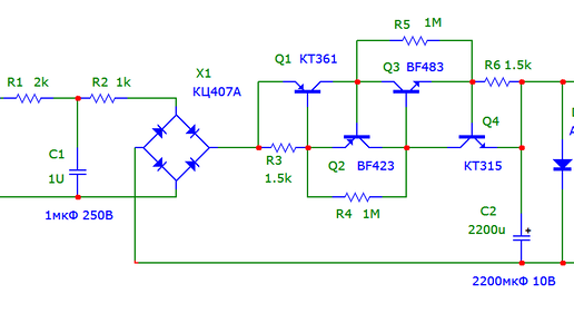
Питание часов от телефонной линии.
Почему бы не осуществить питание часов от телефонной линии? Такой вопрос, наверное, задавали себе многие. Например, мои часы потребляют ток 900 мкА, поэтому батарейку приходится менять примерно 3-4 раза в год. Питание от телефонной линии позволило бы сэкономить на батарейках, что является важным аспектом, но также представляет интерес с технической точки зрения. Я хотел бы реализовать эту идею. В телефонной линии напряжение в различных ее режимах и в зависимости от типа АТС составляет 48 - 60 В при свободной линии, 7-12 В при занятой и 100...