134 читали · 2 года назад
ЕГЭ №11: Анализ графиков. Парабола и прямая
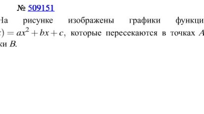
Добрый день! Все усвоили предыдущий материал и с нетерпением ждут продолжения? Здесь мы говорили о прямой, а здесь о параболе, а сейчас пришла пора им объединиться В статье приводятся примеры нерешённых заданий с сайта "Решу ЕГЭ"...