• Главная
  • Подписки
  • Найти
  • Новости
  • Статьи
  • Видео
  • Ролики
  • Видеоигры
  • Детям
Всё о ДзенеВакансииДзен на iOS и Android
ВсёНовостиТемыКаналыВидео и РоликиСтатьи и Посты
Общество
03:04
1,0×
00:00/03:04
Математика бесплатно
427 смотрели · 5 лет назад
1081)Длина прямоугольного параллелепипеда равна 60 см, его ширина составляет 70% длины, а высоты − 125% длины. Вычислите объем параллелепипеда.
Высшая математика в примерах
1840 читали · 5 лет назад
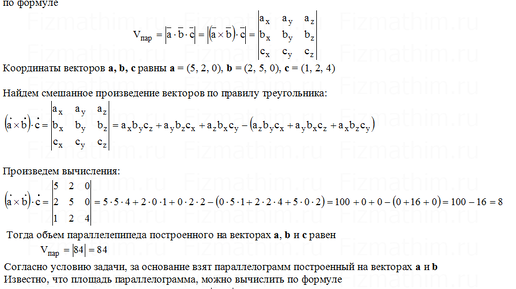
Вычисление высоты параллелепипеда, построенного на векторах a, b и c КР "Векторная алгебра" Задание 5.30 Рябушко А.П.
00:19
1,0×
00:00/00:19
Высшая математика в примерах
446 смотрели · 3 года назад
Вычислить объем параллелепипеда, построенного на векторах а=(−1, 0, 4), b=(5,−1, 3), с=(0, 1, 1). Пример 6. Высшая математика
Также ищут
как положить деньги на стимкак посчитать процентное соотношениекак пишется слово расцветаетчем полезен цикорий растворимыйчто называют путем пройденным телом
507916739.1887.1769613138590.52277