357 читали · 3 года назад
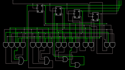
Создаем схему недвоичного счетчика.
Для начала вспомним, что означает понятие "счётчик." Это простое электронное последовательное устройство (то есть зависящее не только от текущего состояния входных сигналов, но и от своего предыдущего состояния, иначе - обладающее элементами памяти), которое преобразует число входных импульсов в двоичный код. Пример диаграммы, иллюстрирующей работу счетчика, можно увидеть на следующем рисунке: Схема для такого счетчика может иметь самый простой вид. Существуют варианты последовательного и параллельного суммирующих счетчиков...
361 читали · 2 года назад
Создание JK-триггера в основном логическом базисе (ОЛБ)
Сходу взять и собрать JK-триггер в каком угодно базисе задача не из простых, а тем более в основном базисе. Поэтому будем разрабатывать триггер постепенно, по схеме от сложного к простому. Реализацию триггеров будем проводим в лабораторном комплексе Logisim. Начнём построение с самого простого - асинхронный RS-триггер. Для реализации необходимо изучить его таблицу переходов (рис. 1). Теперь, рассматривая значения столбцов S, R, Q(t) в качестве аргументов функции Q(t+1) составим карту Карно и минимизируем функцию...