51,3 тыс читали · 7 лет назад
Разводка электропроводки своими руками: от схемы до монтажа
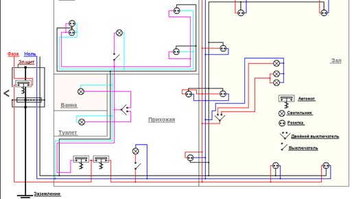
Еще 15 – 20 лет назад нагрузки на электросеть были относительно маленькие, сегодня же наличие большого количества бытовой техники спровоцировало рост нагрузок в разы. Старые провода далеко не всегда способны выдержать большую нагрузку и со временем возникает потребность в их замене. Прокладка электропроводки в доме или квартире – дело, требующее от мастера определенных знаний и умений. Прежде всего, это касается знания правил по разводке электропроводки, умения читать и создавать схемы проводки, а также навыков по электромонтажу...
7695 читали · 5 лет назад
Разводка электрики в частном доме своими руками пошагово
Сегодня в каждом доме можно найти множество бытовой электротехники, но мало кто знает, как правильно делается разводка электрики в частном доме. Если вы хотите сэкономить, то эти знания помогут в такой кропотливой работе. Монтаж проводки является довольно трудоемким процессом, но тем не менее он под силу даже электрику-новичку. Если вы готовы самостоятельно выполнить все работы и имеете под рукой необходимые инструменты, или же просто хотите проконтролировать нанятого электрика – мы рассмотрим весь процесс пошагово...