17,8 тыс читали · 4 года назад
Простые схемы блоков питания. Для начинающих. Часть 2 -импульсный.
Всем здравствуйте! Вот и собрался с мыслями как простым языком рассказать про импульсные блоки их разновидности преимущества и недостатки. Ну что-же рассмотрим несколько схем. Начнём с относительно простых. Все схемы взяты из интернета и находятся в свободном доступе! Вот такая схема блока питания всего на одном транзисторе. Схема однотактная и работает по принципу блокинг-генератора который питается от напряжения электрической сети. Блокинг-генератор по сути это то же генератор импульсов, работающий на транзисторе и основе трансформаторной обратной связи...
7678 читали · 2 года назад
Импульсный блок питания из деталей компьютеров для лампового усилителя
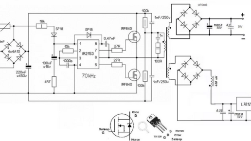
Рассказывается, как делался импульсный источник питания из деталей от сломанных или устаревших компьютеров для небольшой ламповой конструкции стереофонического усилителя мощности на два канала, каждый по 4 лампы. Приводится схема преобразователя для анодного напряжения, даются советы по сборке и регулировке. А также рассматривается простой способ питания накала ламп и задержки включения анодного напряжения. Чисто практический подход. Вот он, ламповый усилитель, точнее будет назвать усилитель мощности...