639 читали · 11 месяцев назад
Датчик температуры, простая схема
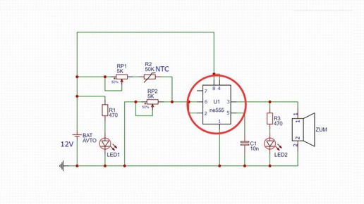
Всем привет. В этой статье рассмотрим как сделать датчик температуры жидкости. Например жидкости в радиаторе автомобиля. Предлагаемая схема является весьма полезным устройством, так как она заранее может информировать водителя о том, что температура радиатора превышает допустимый уровень. Принцип работы данной схемы довольно прост, и она функционирует от автомобильного аккумулятора. В её основе лежит известная микросхема IC NE555. Здесь используется терморезистор, который активирует второй вывод микросхемы...
278 читали · 5 лет назад
Датчик температуры на китайский мотоцикл.
Привет! В этой статье я хотел бы поделиться идеей, как сделать датчик температуры на мотоцикл китайского производства. Для начала, хотелось бы отменить, что датчик t на мотоциклах данного производства устанавливают очень редко, и то с присутствием водяного охлаждения. Думаю каждому владельцу более простого мото вполне знакомо, что данный вид транспорта является крайне не надёжным. Появляется постоянная угроза перегрева двигателя. И иметь на своём аппарате хоть какое-то предупреждение чтобы предвидеть такую ситуацию довольно не плохо...