2078 читали · 3 месяца назад
От усилителя класса D к цифровому усилителю класса Е. Часть 2. Искажения и режим АВD.
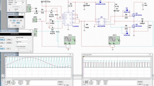
Излагаемый ниже материал является продолжением предыдущей статьи с аналогичным названием, в которой анализируются достоинства и недостатки усилителей класса D в сопоставлении с аналоговыми усилителями классов В, АВ и АВС. В предыдущей статье было показано, что высокий КПД усилителей класса D абсолютно не является приоритетом последних, а всего лишь третьестепенный фактор. Первостепенным же фактором является высокий коэффициент использования усилителем класса D мощностных характеристик оконечных...