1185 читали · 1 год назад
Таймер 555
Цель этой статьи "осветить" основные моменты устройства и работы таймера 555 и таким образом помочь в понимании схем на этой микросхеме. Нет смысла переписывать все информационные ресурсы о том как работает таймер серии 555 и тем более собирать все возможные схемы его использования. Для начала немного истории: Первый выпуск микросхемы NE555 был в 1971 году, компанией Signetics и до сих пор выпускается. Более того у 555 таймера есть масс клонов, в том числе существует и отечественный аналог КР1006ВИ1...
10,4 тыс читали · 4 года назад
Практические схемы на микросхеме NE555
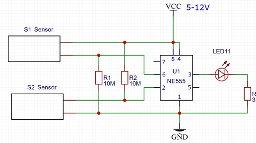
Назначение выводов и Основные характеристики интегрального таймера NE555 читайте внизу этой статьи. А пока предлагаю познакомиться с практикой работы с этой микросхемой NE555 Как работает эта микросхема объяснение NE555 Как паять SMD без фенов и мастерских NE555 Как подключить РЕЛЕ или ТРАНЗИСТОР NE555 ШИМ с раздельным Питанием Нагрузки и Управления NE555 УЗЧ очень хитрая схема Используем РАЗРЯДНЫЙ ТРАНЗИСТОР NE555 СЕНСОР Схема - Включаем лампы зажигалкой Основные характеристики интегрального таймера NE555 Максимальная частота более чем 500 кГц...