Как работают фильтры низкой и высокой частоты для акустических динамиков.
Фильтры высоких и низких частот
Как метод цифровой обработки сигналов фильтрация имеет решающее значение во многих приложениях. Одним из наиболее распространенных типов фильтров, используемых в цифровой обработке сигналов, являются фильтр верхних частот (HPF) и фильтр нижних частот (LPF). Эти фильтры используются для разделения высокочастотных и низкочастотных сигналов соответственно. Фильтр верхних частот ослабляет все частоты ниже определенной частоты среза, пропуская все частоты выше частоты среза. Фильтр нижних частот ослабляет все частоты выше определенной частоты среза, пропуская все частоты ниже частоты среза...
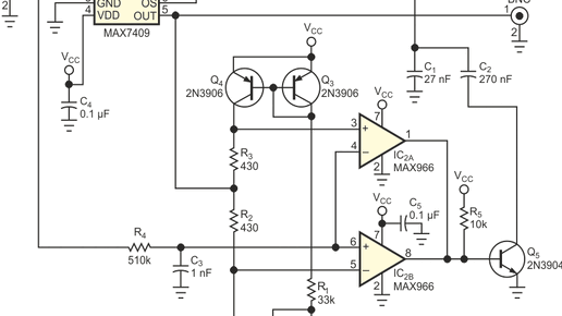
Фильтр нижних частот с улучшенной переходной характеристикой
Распространенной проблемой, возникающей при проектировании фильтров нижних частот для обработки сигналов, является влияние фильтров на временной отклик системы. Поскольку понижение частоты среза замедляет реакцию на ступенчатое воздействие, система может не распознать существенные изменения в течение приемлемого промежутка времени. Схема на Рисунке 1 поддерживает более низкие частоты среза без ущерба для переходной характеристики. Оконный компаратор отслеживает дельту (разность) между входным и выходным сигналами фильтра...