Как проверить понижающий преобразователь напряжения (Самодельный блок питания)
Определяем неисправность интвертера 12 /220 В
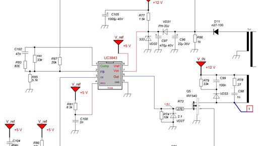
Здравствуй уважаемый читатель! На днях мне принесли в ремонт сломанный автомобильный инвертер 12В в 220В. Причина неисправности Собственно как возникла неисправность? К прибору была подключена нагрузка почти в 3 раза превышающая номинальную выходную мощность инвертера . Номинальная выходная мощность преобразователя составляет 300Вт. В ходе проверки компонентов на электронной плате, выяснилось что сгорел один из ключей выходного преобразователя постоянного напряжение в переменное. Это транзистор 13N50C...
Простейший повышающий DC-AC преобразователь напряжения своими руками
Схема реально рабочая!