Приведение дробей к общему знаменателю. НОЗ. Математика. 6 КЛАСС
Приведение дробей к наименьшему общему знаменателю
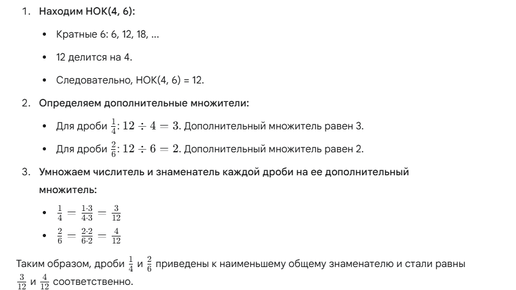
Чтобы привести дроби к наименьшему общему знаменателю (НОЗ), необходимо выполнить следующие шаги: 1. Найти наименьшее общее кратное (НОК) знаменателей данных дробей. 2. Определить дополнительный множитель для каждой дроби. Для каждой дроби разделите НОК на знаменатель этой дроби...
Работа с числами и выражениями: Дроби. Задание №1
Добро пожаловать назад на наш блог по подготовке к ОГЭ! Сегодня мы разберем еще одну фундаментальную тему, которая гарантированно встретится вам в первом задании экзамена — действия с дробями. Умение безошибочно выполнять вычисления с обыкновенными и десятичными дробями — это базовый навык, который сэкономит вам время и баллы на реальном ОГЭ. Действия с дробями: Краткий ликбез 1. Обыкновенные дроби Главное правило: прежде чем выполнять действия, посмотрите на знаменатели. · Сложение и вычитание: дроби можно складывать/вычитать, только если у них одинаковые знаменатели. · Если знаменатели...