519 читали · 2 года назад
Зачем и как подбирать полевые транзисторы для работы в фэйзере Phase90 (21)
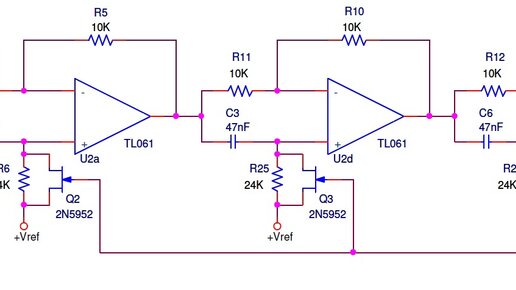
Предыдущая часть Для работы в данном фэйзере транзисторы подключены как резисторы. В зависимости от напряжения, подаваемого на вывод транзистора, называемый Затвор (Gate) - меняется сопротивление между двумя другими выводами транзистора - Сток и Исток (Drain и Source). Поскольку фазовращение в Phase90 осуществляется 4-мя идентичными участками схемы, то желательно чтобы и применяемые в них полевые транзисторы были достаточно похожи между собой. Самое главное - всем транзисторам на затвор приходит одинаковое напряжение...
1603 читали · 5 месяцев назад
Как подобрать аналог транзистора или рассчитать параметры и выбрать нужную его модель
Точно такой же модели может не быть под рукой или вообще в хозяйстве. Приходится заказывать, хотя очень даже подходящая замена пылится на полочках или в коробочках, не дождавшись своего звёздного часа быть использованной. Статья ориентирована помочь в выборе подходящего аналога транзистора по основным и второстепенным его параметрам. Полупроводниковые триоды делятся на типы, в каждом из которых есть 2 разных вида полярности. К примеру, биполярные транзисторы бывают: · n-p-n-структуры, у которых...