12,6 тыс читали · 4 года назад
Как подключить выключатель. Схемы подключения.
В этой статье я расскажу как вам самим подключить светильник к выключателю. Как заменить не рабочий выключатель. А также расскажу о подключение двух и трех клавишных выключателей. Рассмотрим схему подключения одноклавишного выключателя. При подключение выключателя есть важное правило . Фаза подключают через выключатель. На лампочку же подключают ноль. Ни в коем случае нельзя путать. Если на лампочку подать фазу, то фаза всегда будет присутствовать на лампочке, а это опасно. Можно получить поражение электрическим током, при замене лампы...
1647 читали · 4 года назад
Как подключить проходной выключатель
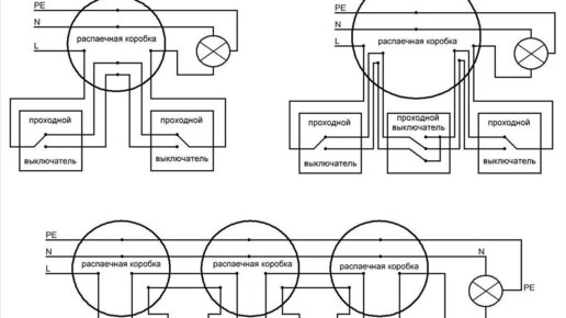
В статье рассматривается принцип работы проходного и перекидного выключателя, приводятся схемы подключения выключателей, предназначенных для управления освещением с двух, трёх и более мест. Приведены советы по правильному выполнению монтажных работ, связанных с подключением проходных выключателей. Идея, по которой создан проходной выключатель, не нова, первые схемы появились в домах радиолюбителей еще в 60-х годах, а особую популярность она набрала в 90-е, когда на рынке появились первые импортные выключатели, «заточенные» под управление светильником из разных мест...
1069 читали · 1 год назад
Как подключить проходной выключатель: схемы, инструкции
Схема подключения проходного выключателя широко применяется в современных строениях с большими пространствами. Это характерно для случаев, когда необходимо включать и выключать лампочку освещения, например, из удаленных точек, находящихся в разных частях квартиры. Благодаря такой комбинации удается одним из приборов включать освещение при входе в помещение, а посредством второго устройства можно будет выключать то же освещение при выходе с другого конца комнаты. Содержание Принцип работы Проходные...
2653 читали · 1 год назад
Как подключить проходной или перекрёстный выключатель правильно?
Согласитесь, ведь не совсем удобно, когда, уже пройдя по длинному коридору или лестнице, вдруг понимаешь, что для выключения освещения придётся возвращаться. Для таких случаев, конечно, имеются специальные реле времени. Однако такое решение не будет отличаться высокой надёжностью и, разумеется, обойдётся в копеечку. Есть и другой вариант – использование проходного выключателя для управления освещением из трёх мест. Разумеется, что здесь, да как и во всём, есть свои тонкости. Разберём всё подробно...