Arduino для начинающих. Начало работы
Подключение промышленного сигнала 24 Вольта к ардуино
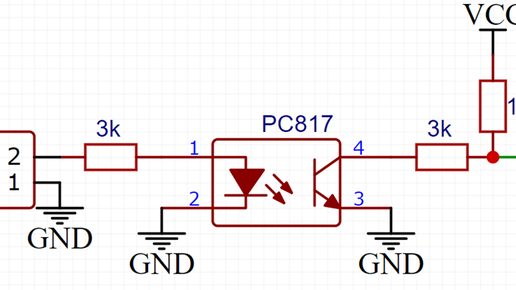
Одно из важных отличий промышленных контроллеров от самодельных систем это гальваническая развязка всех сигналов. То есть электрическая связь между внешними сигналами и пинами микроконтроллера отсутствует, что не позволяет повредить микроконтроллер случайным помехами и статическим напряжением. В предыдущей статье я уже разбирал один из способов гальванической развязки сигналов, а именно электромеханический способ при помощи реле. В данной же статье разберем такой прекрасный элемент как оптрон. Оптрон,...